Arduino boards for Audio DIY "Nano Based Experimenter Board: Supernanofactory"
"ATTINY Experimenter Board"
'Conbrio' Gate Generator
Gate Delay module with CV control
Small V-reg Board for Arduino and other Projects
I2C Controlled Retro Bubble Display based on NSA1166
zipped sketches for Teensy blog post
Lunetta Lunchbox based on Noise! from reverselandfill.org

Arduino "supernanofactory"

If you're reading this I figure you know what Arduinos are already. I won't go into here....but i will add that they are amazingly handy doodads, able to do with one chip what a ton of CMOS chips would do, and for only a few bucks.

A few things to think about however when using them for audio:

  • They only work for most practical purposes for signals (audio or otherwise) that are 0-5V. If you need some other range (most of the circuits I find myself working on are 10V or 12V P/P max), figure on using op amps to change the levels of the signals and their bias.
  • Without a reference of some sort, the A-Ds pins that are built in work well, and are quite handy, but are not completely accurate. If you need accuracy, figure on getting an external reference and/or external A-D add ons.
  • There are more variations of arduinos than Fender Squires, and that's a whole lot. Almost too many. To try to keep things sane so far I've focused on Nanos.
  • The amount of crazy things these damn chips do is so vast it is literally keeping me up at night.

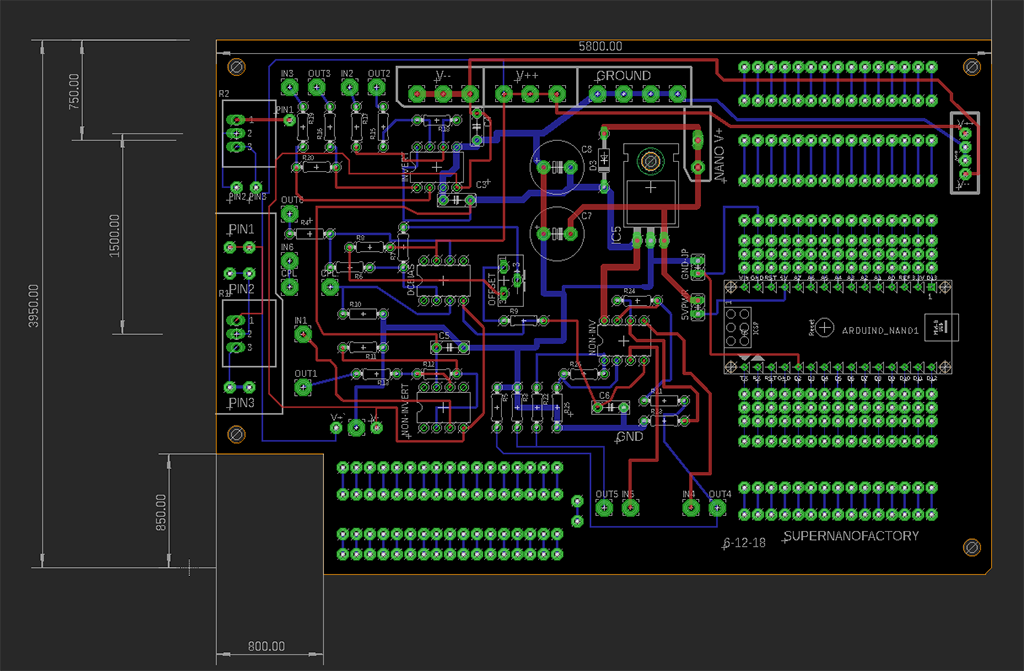
There are plenty of experimenters boards for Arduinos already, but I couldn't find anything that was audio focused (supported 2 rail power supplies and still didn't fry the arduino, had a sandbox area, had a place to drop a 8V or whatever regulator to separate Nano power from dual rail op amp power etc etc.) so I made my own. What you see here is Rev1 of the "supernanofactory" which I have been using to churn out little projects.

You can get the Eagle BRD and SCM files for this here and the gerbers here. I also have a DOCX (Microsoft Word) file you can use to write notes for the OpAmp settings you choose. Get that here.

There are a couple of mistakes on this REV1 build. First, you are going to need to connect the V++ input to the left pin of the regulator. Otherwise, nothing powers the regular on the board at all (doh!). Second, I accidentally hooked D2 pin to ground. If you want to use D2 for something useful, cut that trace.

I already have REV2 of the SNF done and fabbed, but I wanted to see what else was lurking out there bugs wise so I used it on a couple of projects already: you can read about these on my blog: the random gate and the SynthDVM. Zip of Synthdvm schem is here. Both make extensive use of most all the board and both work well with the above fixes. More to come.




ATTINY Experimenter's Board

Like the Supernano Experimenter Board above, I wanted something I could use to mess w/ ATTINY chips. I wrote some blog posts about these little dookies: getting started, pros and consand interrupts. If you want to see this experimenter's board used in an working DIY synthesizer module, check out my 4051 CV switcher blog post.

here's the schematic





here's the board





some downloads for this....



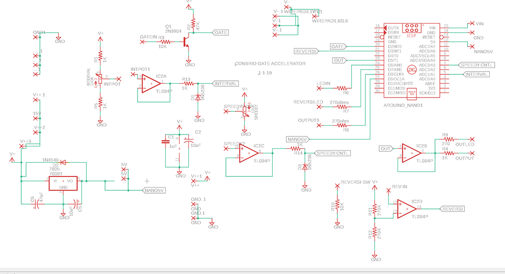
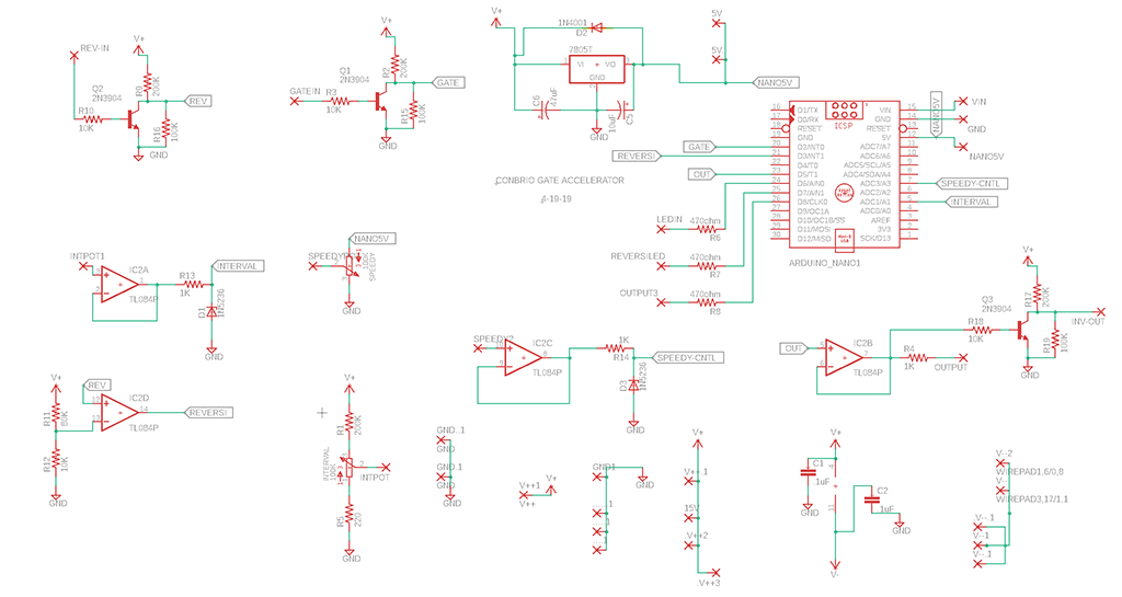
CONBRIO Gate Generator

This started out as an attempt to apply fractal geometry to audio. Not to be confused with these guys who make guitar amps.

You can get more information by reading the blog post here. The basic idea is to use existing gate and Control Voltages to generate new gate patterns, not entirely predictable, but not fully random either. I wanted to emulate sounds in nature using analog synthesis, such as birdsong or water dripping, with controlled randomness.

In terms of fab, the prototype PCB and schematic for the ConBrio module I use in my studio has a lot of mistakes which I fixed to get a working unit. What I present here is a gen-2 of the board that fixes the bugs but as of 4-22-19 is untested. It should work right? I like the way the rev-1 came out....enough that I might build another "con brio" module one of these days so maybe I'll test it sometime.

Another related blog post explains how I buffered incoming logic into Arduino using a simple NPN transistor inverter. 1001 uses for this in the Arduino world. That post is here.



here's the schematic for the Conbrio--4-19-19 (untested) version:





here's the board for 4-19-19 version--again untested:





here's the schematic for the 1-1-19 version; lots of mistakes and design stupidity but I got it to work.





here's the board for 1-1-19 version--again many mistakes and fixes needed but here is what I started with.





some downloads for this....

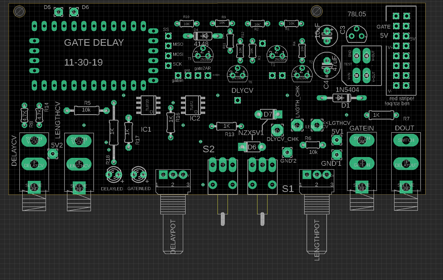
ARDINO PRO MINI BASED GATE DELAY

I have been trying to get into sidechaining and reverb effects more and for this figured it'd be nice to have good control of gate delays and gate lengths. I figured I needed to be able to go from gate to trigger and visa versa, have gates fire well after the initial event (perhaps 20ms to 3000ms, wide range?) and have the length of the gate exceed whatever is fed into the circuit at input.

This was a somewhat complex project, and is covered in 3 blog posts: thinking through initial design is here; getting the breadboarded circuit working and ardunio code written is here; finally, getting a PCB stuffed, built, and tested working is here. Good news, the gate delay works and came out better than I expected.

I also realized after completing the PCB that it could serve as the basis for other Pro Mini based audio DIY modules, much as the earlier "nanofactory" PCB can. Anything you need that has buffered logic in and out, 2x analog pots, and 2x switches, with 2 jacks for I/O and 2 jacks for CV in, could work using this PCB. I also brought out SPI pins and a couple of unused digital pinsused, as well as adding a number of test points throughout.



here's the schematic for the gate delay:





here's the board:





downloads for this....

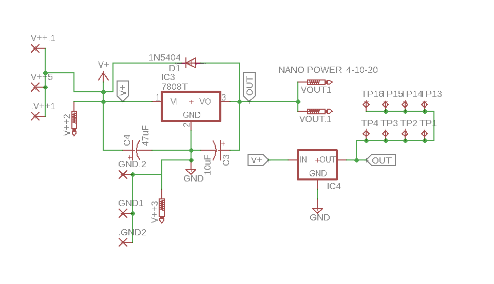
ARDINO NANO POWER SUPPLY

Something simple--small PCB to supply regulated power to an Arduino MPU or similar circuit. I have also used this PCB for CMOS/Lunetta projects.

Power this from a wall wart that is 3V DC higher or more. Or use the +15 or +12V rail from your bench supply or synthesizer power supply. The IC I usually use is a 7808 regulator which is good for the power requirements of all the Arduino audio projects I've done so far.



here's a PNG for the board for the supply board:





here's the schematic:





downloads for this:

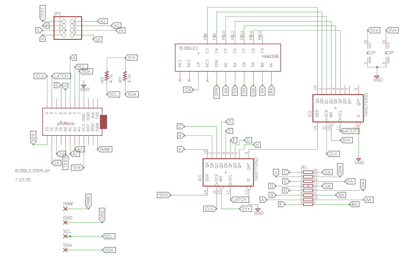
I2C Controlled Retro Bubble Display

I think the first calculator I ever saw had LED bubble displays and I thought it was the coolest thing ever. That's stuck with me. You can still get LED bubbles "new old stock" but they can be quite pricey. However, I came across a Surplus deal on some national semiconductor bubbles at Jameco. Granted they might be out by the time you read this but who knows:the NSA1166.Cheap!

The project was to get these retro bubbles going, then get them working with I2C. The idea is that any MPU based project that needs bubbles can easily talk to the 1166 using I2C. Did the national semi guys have this in mind when they introduced this bubble array?

You can get details on my blog. Part I, where I get the bubbles going inititally with an arduino and shift registers, is here. Part II: I need to shove 32 bit data down a 8 bit I2C pipe, here. Finally, getting the board you see below stuffed and working with I2C is here.

Can't find NSA1166? Yeh, welcome to the world of new-old stock and retro components. I got 10 and when they are gone that's probably it. However, the basic building blocks here will work with most common cathode 7 digit displays; you may have to tweak the board and code a bit and/or add or subtract digits--Comment on my blog if you come up with anything interesting.



here's a JPG for the board :





here's the schematic:





downloads for this:

Zipped sketches used in Teensy-Audio Blog post

This won't mean a thing unless you read the blog post here. I modify the sample sketches provided by Teensy 4.0 audio to try to get at what the effects, in their pure form, sound like.

downloads for this:



Noise! Lunetta Lunchbox

Over a year and a half or so I created a Lunetta (CMOS based, atonal) synthesizer based on reverselandfill.org's NOISE! design. You can hear what it sounds like from the soundclip here.

This is a pretty complex project so I'll just link my blog entry for the finished lunchbox: here. That post has links to all previous posts that went into making the lunchbox.

A few photos:





downloads for this: