Etc.! 9MM clone PCB pot
Power Supply for PAIA Fracrak
Power Supply for PAIA Frac--Longer Board
5x Breakout Board for 3.5mm Jacks
Buffered CV Generator
Poor Man's Putney Patcher
PT2399 Echo

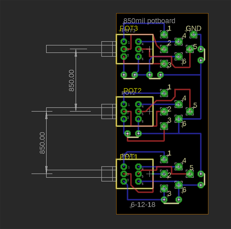
EAGLE LIBRARY AND BOARD FOR 9MM CLONE POTS

I buy a fair amount of parts from Small Bear Electronics including their 9mm right angle PCB pots--they have single, dual, and concentric. Very useful for audio DIY--and affordable! Unfortunately I couldn't find an existing library with these parts. It should be out there right? I am sure it is but I couldn't find it!

So, I created my own Eagle library for this. You can get it off Github. A description of this library and basics about library creation can be found in the Audiodiwhy blog. As always if you find problems etc. let me know by commenting on the blog and I'll fix 'em.

Files to download:

To test this new library, I created a "proof of concept" PCB, zip of an Eagle schematic and brd file can be downloaded here. You'll probably want to modify the board before creating gerbers--I can see adding dupont connectors for instance vs. what I have here. I have now created a few projects using these library components and they work very well, the world is a good place.




go to top


PAIA +/- 15V Powersupply for Fracrak--Drop in Replacement

For better or worse I eschewed Eurorack, 5U etc. for an old childhood friend: PAIA. You can buy various power supplies from PAIA but nevertheless I created my own. You can read a bit more about this drop-in replacement psup here.

The stuffed board is a fit for a standard 3U FrakRack enclosure. I have built this a few times now and everything lines up. Power it from a 18V 1A AC wall wart....I have seen 12V 1A work but size matters here.) Put an SPST switch in between the wart and the board's "+ in" to interrupt the AC flow to the board for power on-off.

As far as the cap values: As per my blog entry about this the cap values aren't critical for most situations. I have used anything reasonably close in value I have lying around and it's worked fine. I also believe the .1uF caps, used in PAIA's designs, near the DC outputs, probably don't do much. In my experience, it's more effective to put these .1uF caps close to the chip where you need bypass action; probably OK to leave these caps off your finished supply.

As far as how much current you can source with this design: "not much". I have had good luck up to maybe 150mA total per rail with these supplies; and you can get a more juice by putting heat sinks on the regulators. Even with that, above say 300mA things are still going to get really hot. If you need to source still more current this design probably isn't right for you; look for a cheapo switcher instead.

Go getim time:




go to top


PAIA +/- 15V Powersupply Clone for Fracrak--Longer Board With More Headers

I'm trying to improve my Frak clone Psup found here.







My original clone has the same problem as the PAIA original: the board is too small and it can be hard to get to the power headers when it's deep in your rack.

Let's fix that--Easy; make the board longer and put more power headers on it. Blog post is here.

Downloads--yeh, here:




go to top


Back to Back Patching Board



Simple one: I needed an easy way to break get at some 3.5mm jacks on the back of a sequencer. Easiest thing I could think of was to build a board that allowed easy "back to back" placement of RAPC2AV jacks. You can read about the project on this blog post.







Instead of boring you with a bunch of links to Eagle board files, I just zipped everything up. Get that here.

update! I have created the same board but with 3x jacks on each side (6x total) get a zip of the eagle files for this here.




go to top




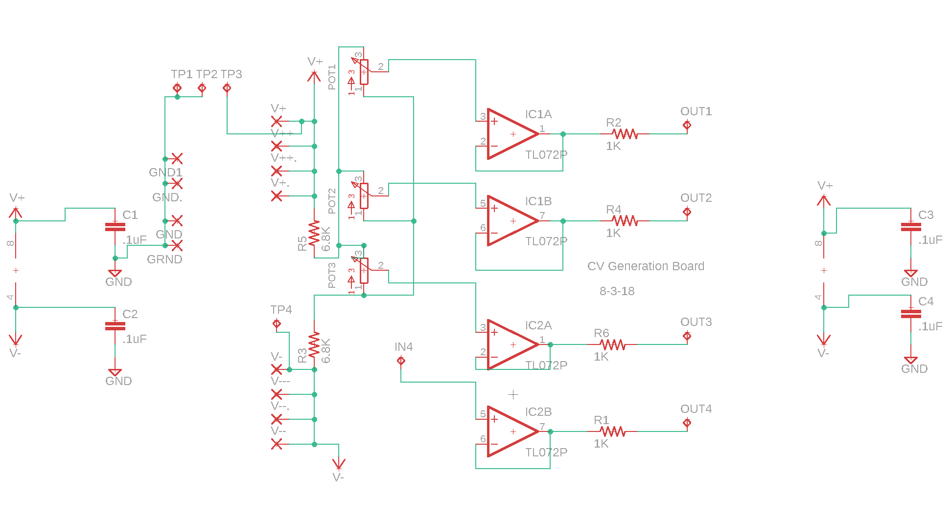
Buffered CV Generator



Another simple one: I wanted to be able to spin a few pots and get CV's at output. The generated CV needed to be buffered. Also add some resistors to be able to select a range of upper and lower voltages. This is really easy, here's the board:





here's the schematic:



this can be added behind a 1U Frac panel, or pretty easily adapted for Euro. Here I combine the 3x generator with a Frac power Supply, add some LEDs and a momentary switch to one of the CV buffers at output, to get gates and whatnot. I'll replace the front panel with one with legends on it at some point and update this page.





Easy stuff! Eagle files for this (BRD, SCH format, zipped) are here.

PDFs for board and schematic are here.




go to top



Poor Man's Putney Patcher



Trying to make an affordable version of the beloved matrix patching system on a VCS3. Kinda an odd project. For information please see the blog entry here.









I have created a zip of Eagle and Gerber files. This is an ongoing design/build project so this zip will be updated from time to time. Get the current zip here.




go to top



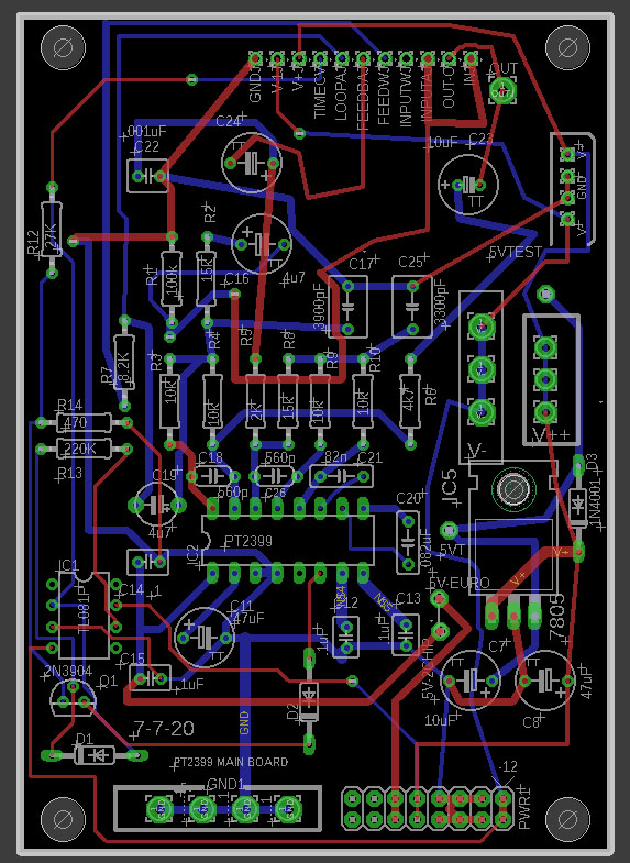
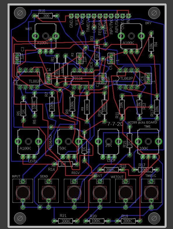
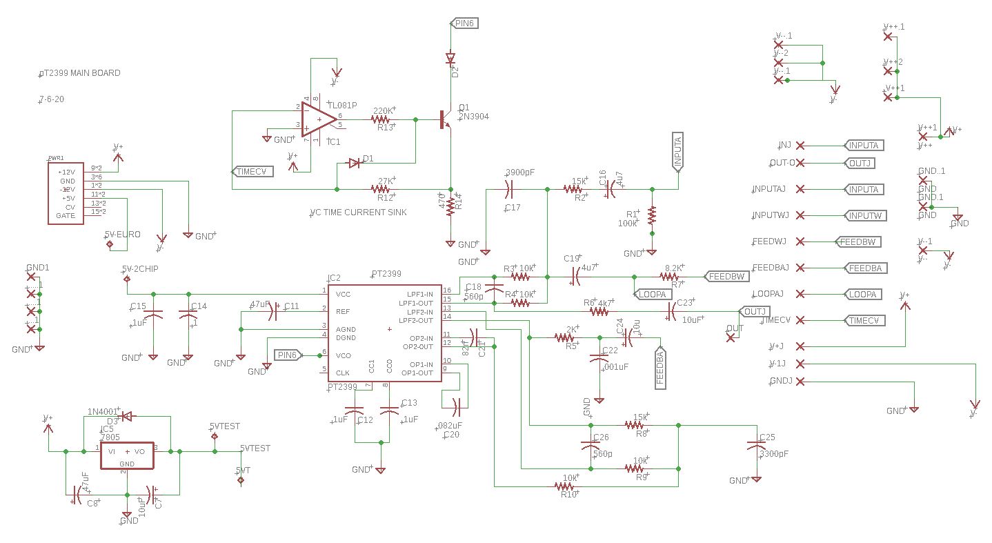
PT2399 Based Echo

Here's a Frac Skiff module based on the popular PT2399 Echo chip. I actually built three...blog post with more detail is here.

Lots of designs out there; the chip is super inexpensive for what it does, but it cannot make long delays easily; for shorter stuff (<300ms) it works great. Should work at 12v as well. If you are tight on skiff depth, put the electrolytic caps flush against the back of the main board after bending their leads 90 degrees.



The Jacks board:





Download time:

Downloads:






go to top