Vactrol based Envelope Follower

VACTROL BASED ENVELOPE FOLLOWER

A Vactrol based Envelope follower I came up with, to try to understand better how optical compressors, etc., work.

You can get a zip of the Eagle Schematic files here and a PDF of the schematic here.

How this one works:

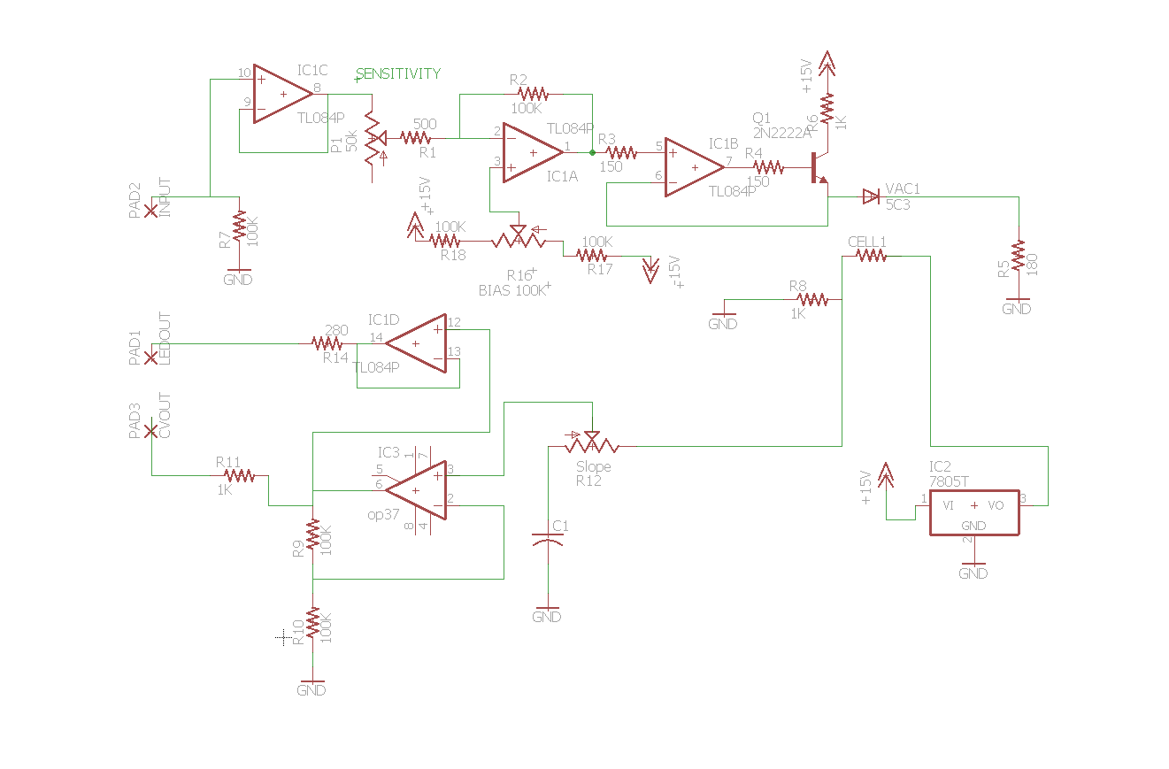
The first 2 IC stages are for controlling gain of the incoming signal. I wanted a wide range, and IC1A provides from about -6db of the incoming signal to the max gain the TL084 can provide. The 3rd stage drives the Vactrol. For the project I wanted a relatively fast decay characteristic so I chose a 5C3, even though I had bags of 5C2's lying around.

On the other side, the 7805 provides 5V source (many ways to do this, but I had about 100 7805's in my junk box so I thought I'd put one to use here....) This feeds a standard filter that can control the rise and fall of the output signal or be bypassed entirely. Two op amps buffer the output signal and the LED.

Using the device:

Plug the audio source to the input. Plug the thru to the rest of the gear (BP filter for instance). Plug the CV into whatever. Simple as it can be.

Turn the BIAS knob until the LED just lites and then back it off a bit. The Sensitivity knob sets the "upper range" of the device. The slope provides the filtering of the CV. the more filtering, the sloppier the output signal gets.