I probably dont' say this that often but this is a REALLY COOL BOARD. I found this basic design on this German SDIY Website and the guy from the site apparently redesigned based on some old Korg designs. Good work!!!
In a nutshell this design isn't just good for RingMod with the usual spaceman and bells stuff; you can use it as an subfrequency divider, waveshaper, general VCO thickener, and if you set up your input sounds with some care, even some morph/phase shift type sounds. Pretty impressive rsults from a simple board.

In case you want to mess with it, or create a Korg BM of your own:
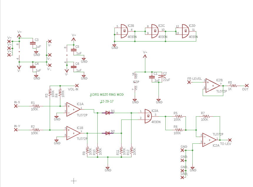
ABOUT THE BOARD and DESIGN I recommend checking out the source site above. A good explanation of how this works can be found there. For me, feeding ramp into the IN-Y indeed sounds best, although interesting sounds are available in all sorts of setups. I cap coupled this circuit between IC2A and IC2B, which you may or may not want to do. Also you can omit R6, this was basically a mistake when i was setting up the board. What might be in rev 2? I am drawing up another version that allows the balance setting to be voltage controlled (so, feed bipolar CV to "VOL-IN"). I found myself wishing I had that when screwing around with this very cool circuit for the first time.
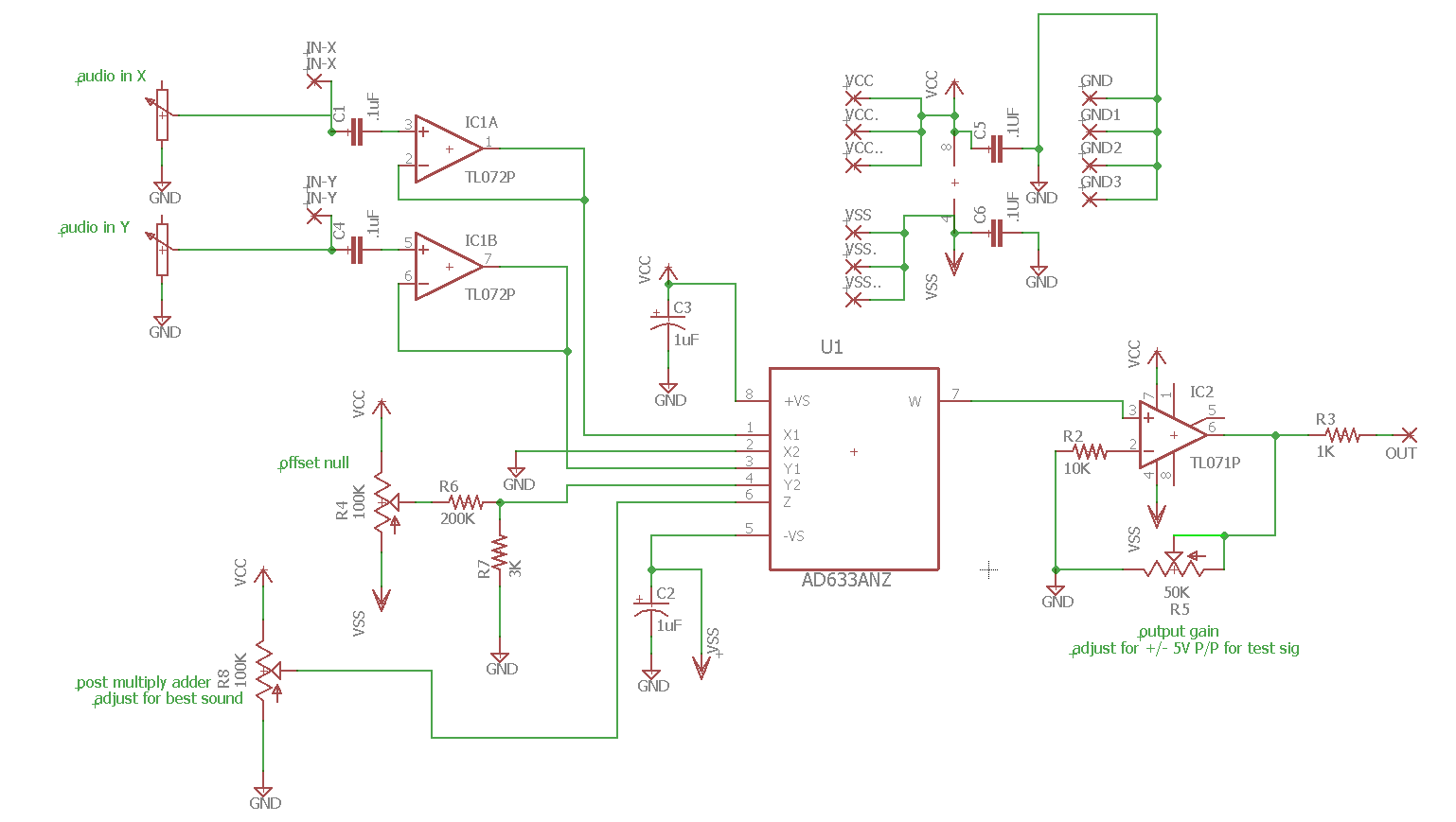
The classic synth geek circuit. You can still get AD633s from surplus places or Ebay. I Ebay-d 10 of them from China for something like $25US with shipping.
Super easy circuit. I like that and it sounds pretty good, I give it a solid B, but I still need to better null out the Y channel; still it's got the classic old school sound. UPDATE. I worked on getting rid of the crosstalk. So far no love--Still working on it. Update: giving up. The AD533 below sounds better--using that, although AD533 chips are a bit hard to find.
FILES FOR THIS:
For the Eagle Board file click here.
UPDATE: I have fabbed the board and it works. A few notes.
The TL072 or whatever dual op amp you have lying around is for buffering the incoming audio signal. My circuit assumes decent levels (say +/- 2V P-P at 1K impedence) vs. guitar signals or whatever, so you may need to put more gain stages in front of whatt I have here. The rest of it is pretty much stolen right out of the AD633 Spec Sheet. The final single stage op amp is to gain back up the output, but the "Z" trimmer assists with that as well.
I have AC coupled inputs with .1uF Caps in the schematic but for mine I used .27's and your mileage may vary. You may consider leaving out cap coupling or have it on a switch. For me I was only B-Ming audio and the .27's were in my junk box so that's what got used.
Still need to work on the Y null. I had an old PAIA B-M when I was like 13 and I remember it didn't have this much Y-In bleed, but maybe that's just my memory being bad after all these years.
here's my orig pre-eagle drawing just for S&G's.
I wanted a balanced modulator in my rig with low crosstalk and minimum bleed. Bleed? What does that mena? What I didn't want to hear was a bunch of the unadulterated carrier and modulator signals making it to output. I have tried AD633 and 3080 based R-M's but this was a big problem on both, but, This Electonotes "Preferred Circuit" design got it done.
Downloads for this...
About the board: You can read more about this build on my blog posts here (partI) and here (part II). The circuit requires +/- 10V and also +/- 15V, for the 10V side I used a precision 10V PCB you can read about elsewhere on this website, here is the link to that. Overall a good sounding circuit; I have had good luck so far with all of EN's preferred circuits I've built. About the chip: the AD533 hasn't been made for a long time, but as of 1-1-2019 is still around. I got 4 AD533 cans from on Ebay; they came from China for about $2 each USD. I have heard horror stories about getting IC's from China that have poor specs, don't work at all, have a secret camera that films you in your dressing room etc. but for me it all worked fine.