Charlie's VCF page


Vactrol Multimode VCF
Rene Schmitz MS20 VCF
EMF6c Diode VCF
4069 "Hammer Cocktail" VCF
PAIA 2720 Bandpass Filters



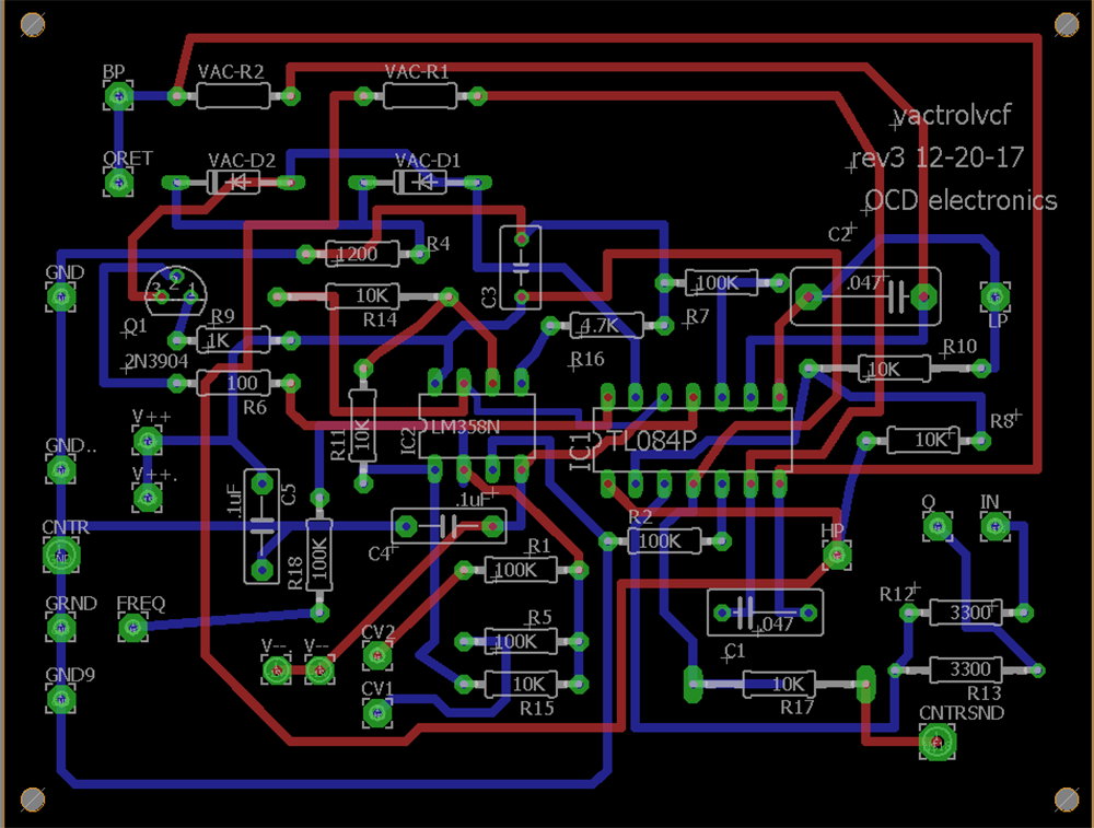
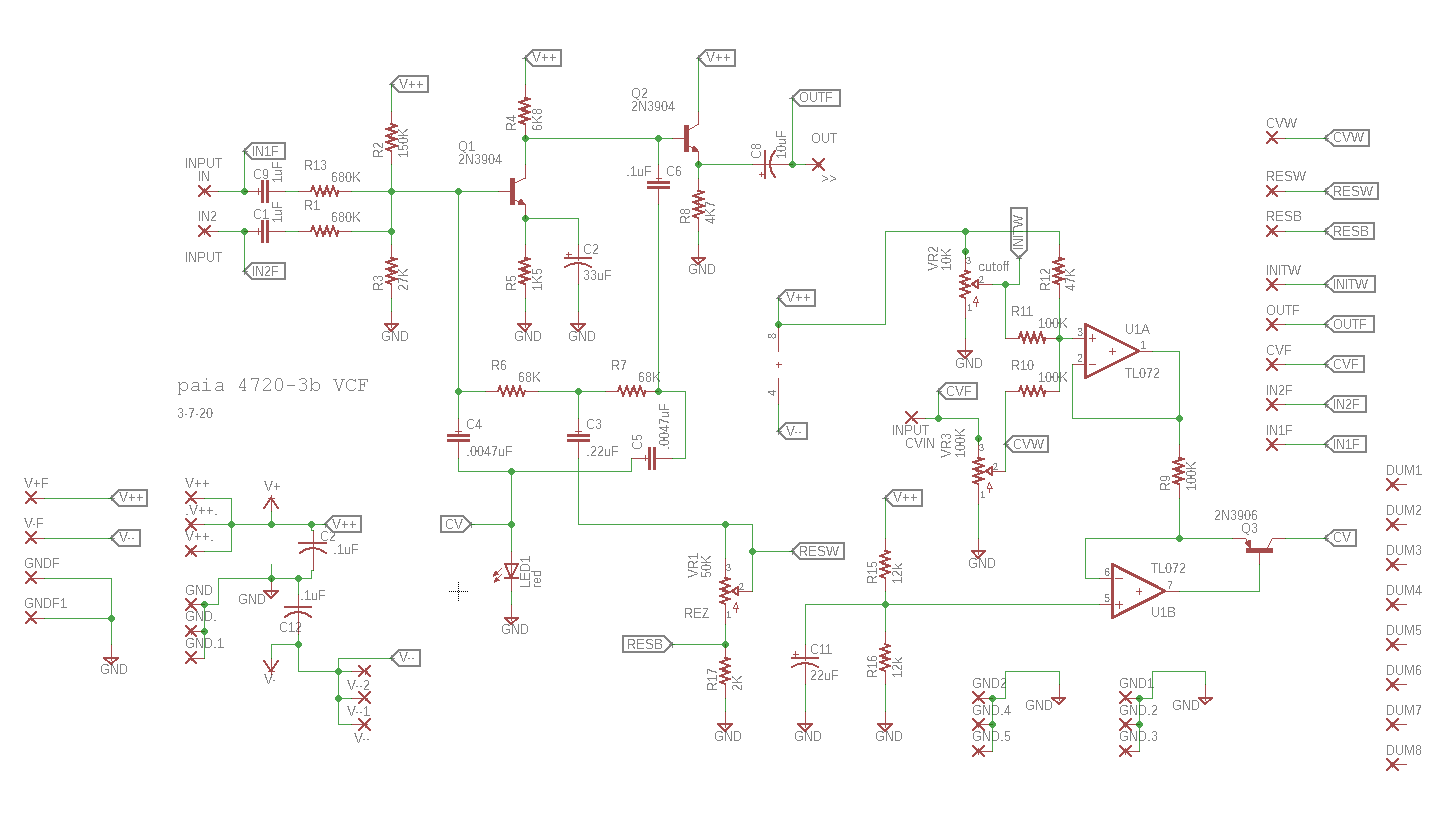
VACTROL MULTIMODE VOLTAGE CONTROLLER FILTER

There was a discussion thread on synth-diy about the lowest parts count multimode VCF that doesn't use a CEM type chip (does this remind us that some of us need to get a life?) Anyway, here's my low parts count multimode VCF that sounds good and fat.

It's a pretty standard cookbook design with Vactrol 5C2's substituted for the resistors that control cutoff frequency.

UPDATE! I have layed out an updated version (REV3) of this board. First revision in over 15 years....Tested working.

FILES AVAILABLE FOR THIS:

  • Eagle schematic for of REV3 design is here
  • Eagle board file for REV3 Design can be found here.
  • Word DOC parts layout document can be found here.
  • PDF file for schematic of REV3 is here
  • PDF for board layout is here here
  • PDF of wiring suggestion is here here and an updated (hopefully more legible) version is here.
  • NOTES ON BUILDING THE VACTROL VCF:

    This is a simple board, very straightforward stuff, but for me, normal 5V P/P signal inputs may cause the output to distort, especially at high-Q settings. Adjust the voltage divider at input to accommodate your setup. You may need to R11 can be anywhere between 10K and 7K or so, experiment with that to set the initial cutoff frequency. Also for modulars: you probably want to add a 1K resistor in series with buffered outputs--otherwise if an audio output goes to a dead short you will heat up the op amps and maybe fry them. Alsok consider gaining up the outputs regardless--I figure would be to just add op amps to each output stage with an appox 6db gain.

    About using this VCF: it doesn't sound that good at every setting.

    Some of the Q=1 sort of settings sound a bit thin. It won't oscillate, but you can mess around with the resistors in the feedback network (R10; R8) and change the amount of Q for the circuit and make it squeal if you really want. As far as mods, I parallelled another 10K on top of R10 and put a switch on it to take the new value in and out of the circuit, which added a bit of sharpness to the Q--a sort of "turbo-Q" switch. To further muck with the Q, experiment with the value pot that goes between "Q" and "Q Ret". I used 100K linear for the Q pot, see the wiring diagram. To tune this to your setup, you can adjust the input levels with R12/R13, and control the overall cutoff freq. modulation amounts with R18, R5, and R1....the 5C2's give it a sloppy, slow, phat sort of feel, which is good for certain audio applications and not for others. Other vactrols should work fine, but you may need to adjust R8 and R10. I found that 5C2's are not all created equal, so you may need to experiment with parts values C1 and C2 as well to get the sound you want or try different 5C2's in the circuit until you get a sound you like.




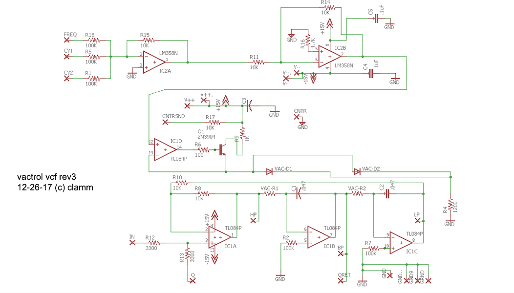
    RENE SCHMITZ MS20 VCF




    For those new to the synth world (or perhaps born after 1990?) the Korg MS20 filter is well known for its distorted "Peak". This means, when you crank the resonance, you get some nice dirty sounds. It's also both high pass and low pass depending on how your wire it

    I wanted a couple of MS20 filters in my setup so I made a PCB of Rene Schmitz's MS20 design; his stuff works on +/- 15V and from what I've built so far, always sounds good. This is an exact copy from Rene's site, no mods or changes other than the CV input resistor values. I've built 2 of these now, and the 8-28-19 design works, but there is one pretty big mistake in the 12-28-18 schematic that means you have to do a couple of pretty simple trace cuts and wire kludges to the PCB but otherwise everything works and sounds good I think. And then you get that nasty peak distortion. Yeh! If you want to know more, blog post about building this VCF is here.






    The mistake can be seen in the schematic above. R12 is supposed to connect to the right side of R11 not the left! That means a couple of pretty simple trace cuts in the corresponding PCB and some wires added to fix (yes, a pain, but so would strip boarding this entire design then trying to troubleshoot if it doesn't work). If you end up fabbing the board, see the trace fix details below.



    Here are some files to download:

  • Eagle schematic and board file for 12-28-18 design is here
  • Eagle board and schematic with R11 and R12 corrected can be found here.
  • BOM document can be found here.
  • Gerber for 12-28-18 design is here.
  • PDF diagrams showing the trace fix are here.
  • PDF of corrected schematic and wiring suggestion can be found here.
  • PDF of 12-28-18 board layout can be found here.
  • PDF of how I wired the "right" or "second" unit in my blog post can be found here.


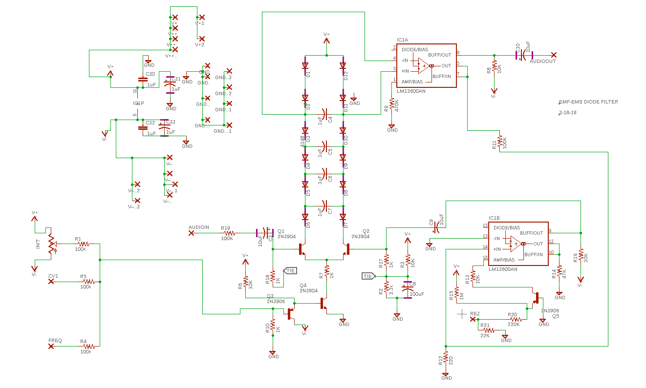
  • EMF 6C Diode VCF




    based loosely on the Putney diode VCF, this is a filter built from an EMF kit I've had in my rack for many years. I got bought in about 2003 from Electronics for Musicians, EMF is now long defunct, and always have liked the way it sounded, so I created a PCB and have now built a working module from my PCB.

    You can read more about the VCF on this blog post. I also have posted a soundcloud clip of it here.




    As is mentioned in the post, there is one mistake in the PCB layout, which is fixed in the files here. On the board I built, one side of R8 is tied to ground that should be tied to V-. Not hard to fix, I just lift one side of the resistor and run a kludge wire to one of the V- wirepads. I have corrected that here, so everything should be good to go.

    Downloads for your face....

  • Eagle schematic and board file zip is here
  • Gerber for 3-13-18 design is here.
  • PDFs for 3-13-18 design (zipped) are here.
  • Wiring diagram is here.




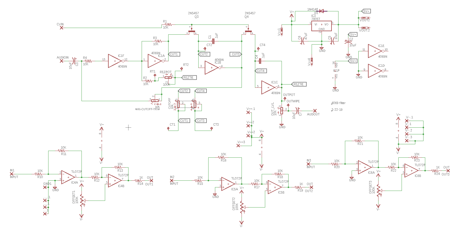
  • 4069UB/561LN2 BASED LOW PASS FILTER: HAMMER COCKTAIL



    Got this 4069 filter circuit off this Electro-Music forum post. A 4069UB based VCF with good deep grit and unique sound. From the ever creative Techno artist "Hammer".

    My blog post about using 4069CMOS in analog audio (not its intended use I figure!) is here. The blog post w the finished module is here and a demo of the filter, finished and in my rack, is here.

    The sound is a bit like an MS20 filter with peak cranked up or maybe a Steiner Synthacon VCF, but really I've not heard anything else like it before. Recommended!

    I have made the PCB bigger than usual to allow easy troubleshooting and mods; also added 3x TL072 based op amp stages to the board since I never know what I will end up wanting to buffer. I may redesign the board to work with Eurorack (which means, way, way smaller footprint) if I have time.


    OK with all that in mind here are some downloads. Have fun!

  • Eagle schematic and board file for the design are here
  • Gerber files for this, ready to go off for fab are here.
  • suggested wiring; board and schematic (in PDF format) are here.
  • TXT file of BOM can be found here.
  • Please be respectful of Hammer's copyright--don't sell this design. Thanks.






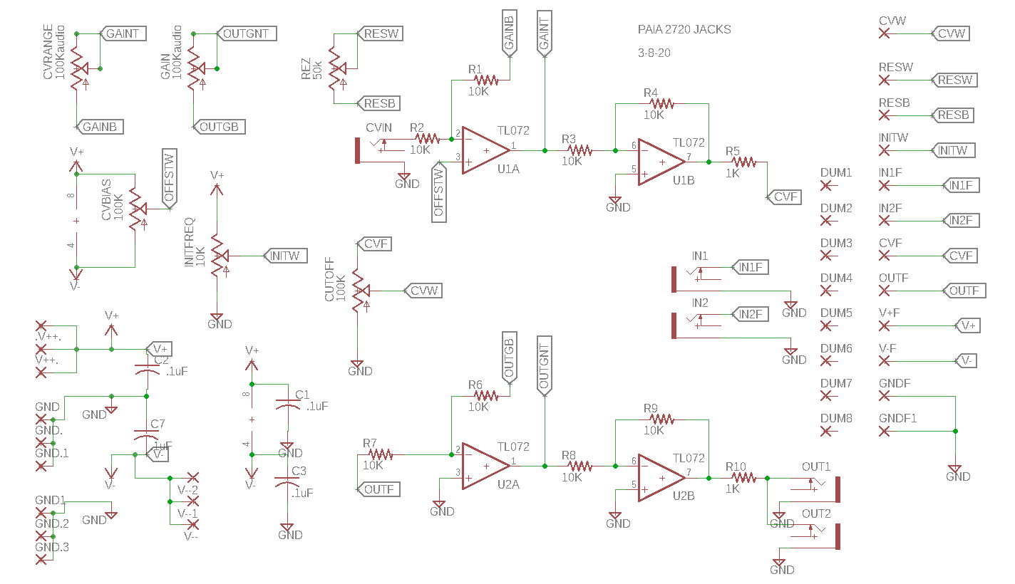
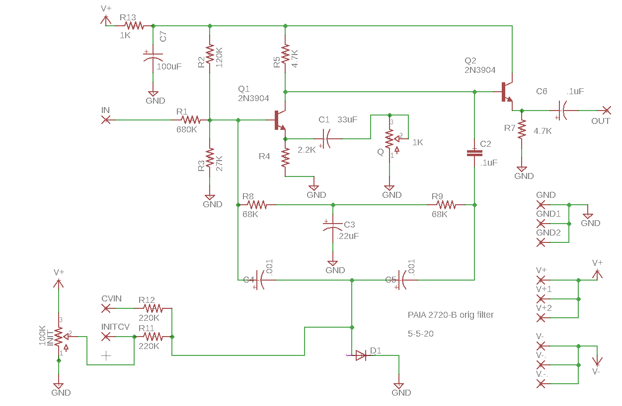
    PAIA 2720 Bandpass Filters



    All hail the mighty PAIA! Back in the 70s my brother and I (he was 14, I was 12? something like that) built a 2720 PAIA modular synth kit , paid for with lawnmowing and matching dough from our parents. It cost a fortune at the time and failure was a possibility, but we hung in there. Lo and behold the damn thing worked, we ended up adding more modules to it, modding it, and even remoting the keyboard so I could play the 27xx synth like a rock star. Yes it wouldn't stay in tune and yes, the LP VCF on it was nothing more than a tone control from a home stereo. Whatever.

    OK, so let's redo a PAIA 27xx classic: the VC bandpass. I present two versions: a modified 2720-3B from E-M member Gasboss775, and my own redo of the original 2720 circuit modified for 15V operation.

    For more information about these builds, I have 2 blog posts: Part one is here where I fab a PCB and slightly mod Gasboss's design. Part II, where I finish Gasboss' filter, make it a skiff, as well the stock 2720 modded for 15V is here. Sound clip is here.

    OK on to the downloads:



    Gasboss build--jacks board:



    <





    Gasboss build--main board:











    2720 stock build:



    <




  • Eagle schematics and board files for the 2720 filters are here
  • Gerber files for these, ready to go off for fab. are here.
  • PDFs for schems and board layouts are here.
  • I have tested these circuits; so far no fixes are needed.